2022年1月23日,第二届“未来精英杯”全国法科学生写作大赛获奖名单正式公布。本届大赛由全国法科学生写作大赛组会委主办、湖南大学在线漫画
发起并承办,吸引了包括北京大学、中国人民大学、中国政法大学、武汉大学、浙江大学和在线漫画
在内上百所高校的逾千名学子、1154件原创作品参赛。来自《法学家》《法商研究》《法学评论》等法学核心期刊编辑部和各大高校的评审老师最终共评出各类奖项61项,在线漫画
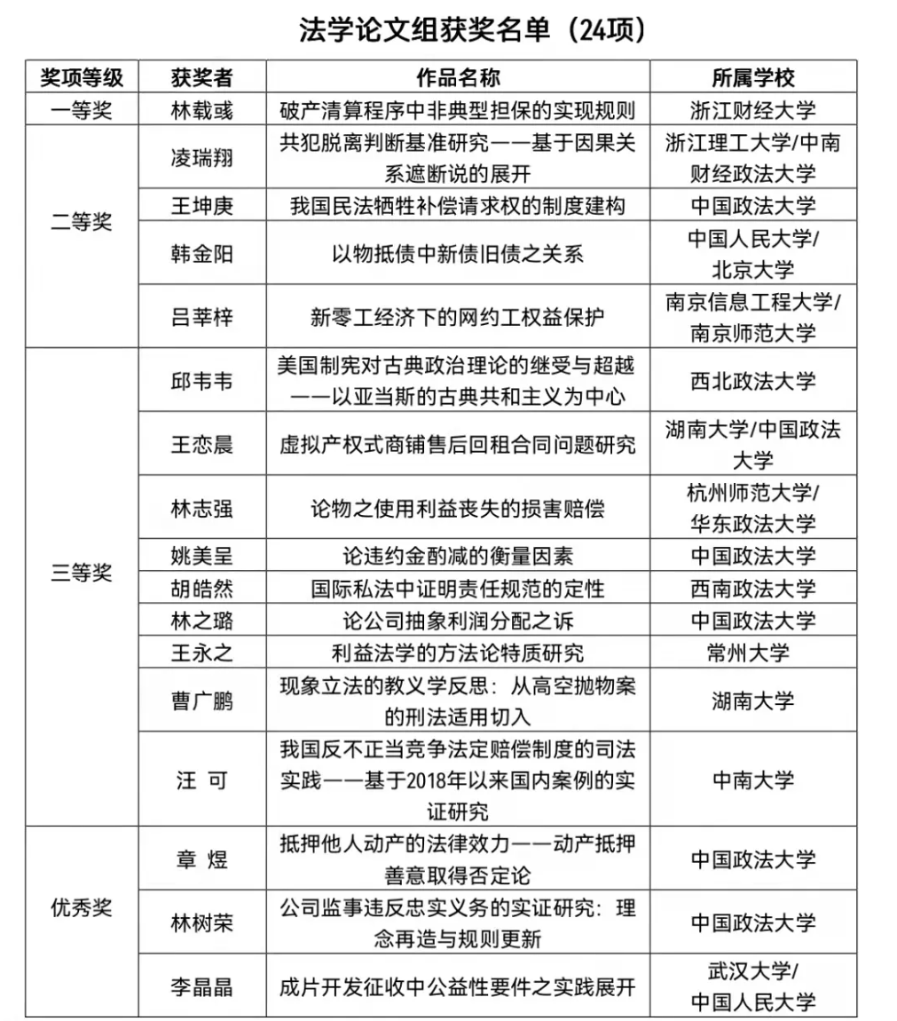
喜获其中2个奖项:2019级本科生林载彧撰写的《破产清算程序中非典型担保的实现规则》荣获法学论文组唯一一个一等奖和两万元奖金、严城老师荣获“优秀指导奖”。

(法学论文组获奖名单)

(“优秀指导奖”获奖名单)

(赛事复赛答辩现场)(图片来源:湖南大学在线漫画
官网)
据悉,第二届“未来精英杯”全国法科学生写作大赛于2021年1月拉开帷幕,2022年1月圆满收官。该项大赛曾受到《光明日报》《法治日报》《检察日报》、人民网、中国教育新闻网等权威媒体的关注和报道,其首届比赛入选法学教育2019年度十大事件,是法科教育教学领域极具影响的赛事。